ESG 永續專區
環境保護
南僑集團致力推動節能減排,持續評估導入國際管理標準,以提升能源管理效率與氣候變遷的韌性。中國大陸地區及泰國地區工廠透過取得 ISO 14001 驗證並通過第三方驗證來建立環境管理系統,遵守適用的法律,法規和其他面向環境的要求;我們亦遵循 ISO14064-1 溫室氣體盤查原則,逐步在各地區進行溫室氣體排放量盤查及查證,將依據盤查結果設定減碳目標。以盤點能源耗用為起點,規劃減量計畫,評估及規劃發展多面向氣候因應行動。
南僑集團各廠區 ISO 管理體系認證效期總表
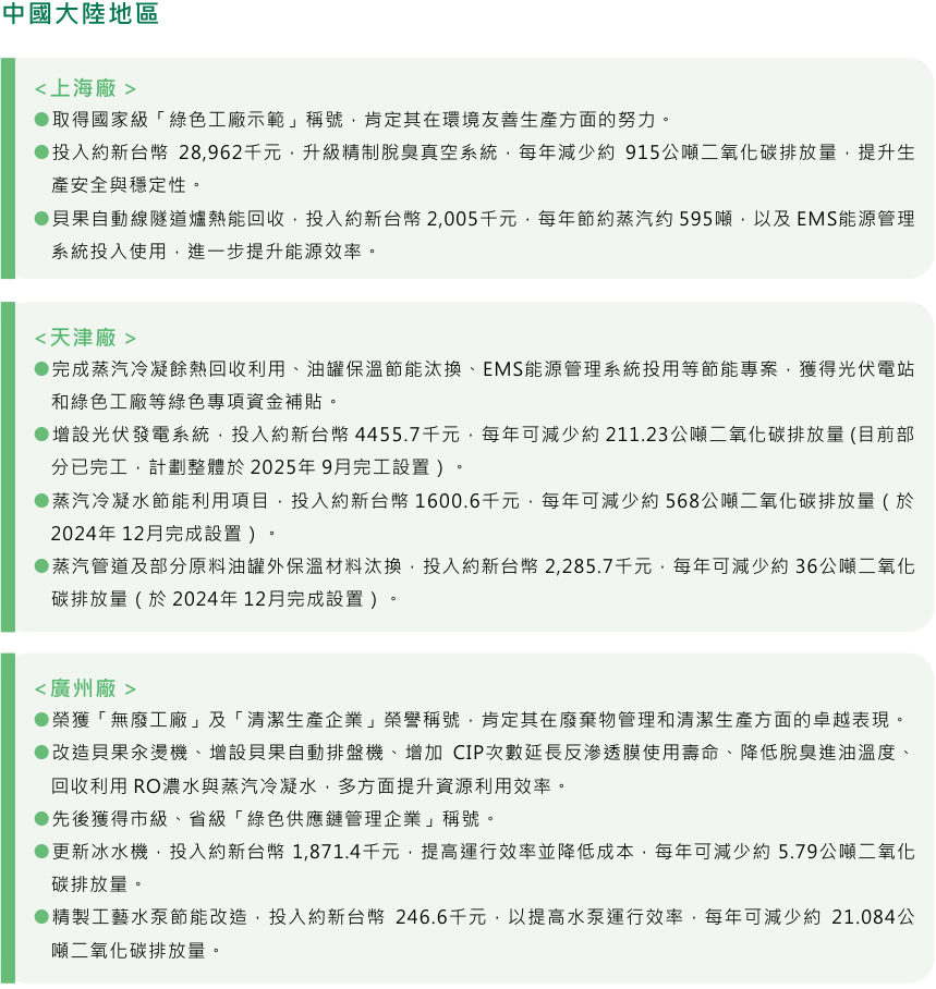
2024 年,南僑集團以實際行動深化環境永續承諾,投入約新台幣 79,251 千元於各項環保專案,涵蓋能源效率、廢棄物減量及資源循環。藉由這些專案,集團的碳排放量減少了約 2,053 公噸,同時贏得「綠色工廠示範」、「無廢工廠」以及「清潔生產企業」等殊榮肯定,充分展現了集團在環境保護方面的卓越表現與堅定決心。



能源管理
南僑集團的能源使用以外購電力、天然氣與煤等為主;為加強能源使用的管理,內部我們組織節能領導小組推動節能措施,用以降低消耗、減少損失和遏止浪費,並藉由配合各地區政府能源環保政策或簽署「年度協議節能目標責任書」制定節能指標與目標,進行節能的改善,提升能源轉換效率,以減少對環境的衝擊與影響。
2024 年,集團旗下各工廠積極多方改善,提升能源效率與資源利用,包括熱能回收、EMS 導入、冷凝水回收及包材減塑等,有效降低能源消耗與浪費。

溫室氣體管理
南僑集團瞭解溫室氣體排放主要來源係以能源消耗為主,故現階段以耗能盤點為主要執行方向,而各工廠可以其當地法規要求,進行自主管理。

水資源管理
近年來全球降雨型態改變,暴雨與久旱發生頻率提升,供水不穩定造成企業營運風險增加。身為以食品加工為主要生產模式的南僑集團,乾淨衛生的水資源及穩定的水資源供給對於集團的重要性不言可喻,故水資源管理在集團永續營運的進程上,扮演著關鍵角色。 各地區餐廳、台灣及中國大陸地區食品加工之用水皆以一次性使用在地政府或相關單位提供之自來水,營運受水資源影響的風險程度相對較低,仍基於企業社會責任執行多項節水措施,有效管理水資源。泰國地區使用深層地下水經過嚴格處理後之可飲用水源;地下水的使用可能造成地層下陷及乾涸的風險,故未來在節約用水及尋找新水源是泰國地區所要持續面對的問題。
近年因年因降雨模式改變,會偶發的停水或限制用水,停水時間平均不到24 小時,為應對相關狀況,台灣地區中壢廠設有蓄水池及水塔,其儲水量可供廠區使用3 天或以上,以確保營運不中斷。大陸地區上海僑好廠設有650 立方米的應急水池,以防範事故發生及減少運營損失。
因各地區因季節性及區域性降雨差異較大,故有可能因乾旱因素導致政策性限制用水或減壓供水。各地區除了持續透過各項節水措施及廢污水處理方式之外,同時進行盤點用水情形,使用世界資源研究所(WorldResources Institute,WRI) 的水資源風險地圖工具,定期評估各生產據點所處區域的水風險指標等級,並根據盤點結果來擬定用水改善計畫與節水規劃。


廢棄物管理
呼應全球綠色環保的趨勢,南僑集團將循環經濟概念導入廢棄物管理。運用製程改變,減少廢棄物的產生,並利用搭配提升製程回收率,來達到從源頭減廢的目標。
南僑集團各地區依據當地政府法令規定,進行清除、處理或再利用,並定期以網路傳輸方式完成申報,且於規定期限內上網查詢與確認事業廢棄物之清除、處理及再利用情形,執行廢棄物之分類、收集、儲存、管理、清運,以有效管制廢棄物;集團各地區廢棄物處理均符合法規要求,依法申請排放或處理許可,並向主管機關如實申報,目前廢棄物主要係以委外清除處理方式處置。
桃園廠每月統計工廠廢棄物的產生量,確定哪些工廠活動產生的廢棄物最多,以及哪些類型的廢棄物對環境和健康的影響最大,並在每季的職安委員會中評估廢棄物管理再優化方案。2024年持續進行廢食用油再利用政策,以減少生產過程中產生的廢棄物。

